|
2025年9月18日 九.一八事變紀念日 |
|
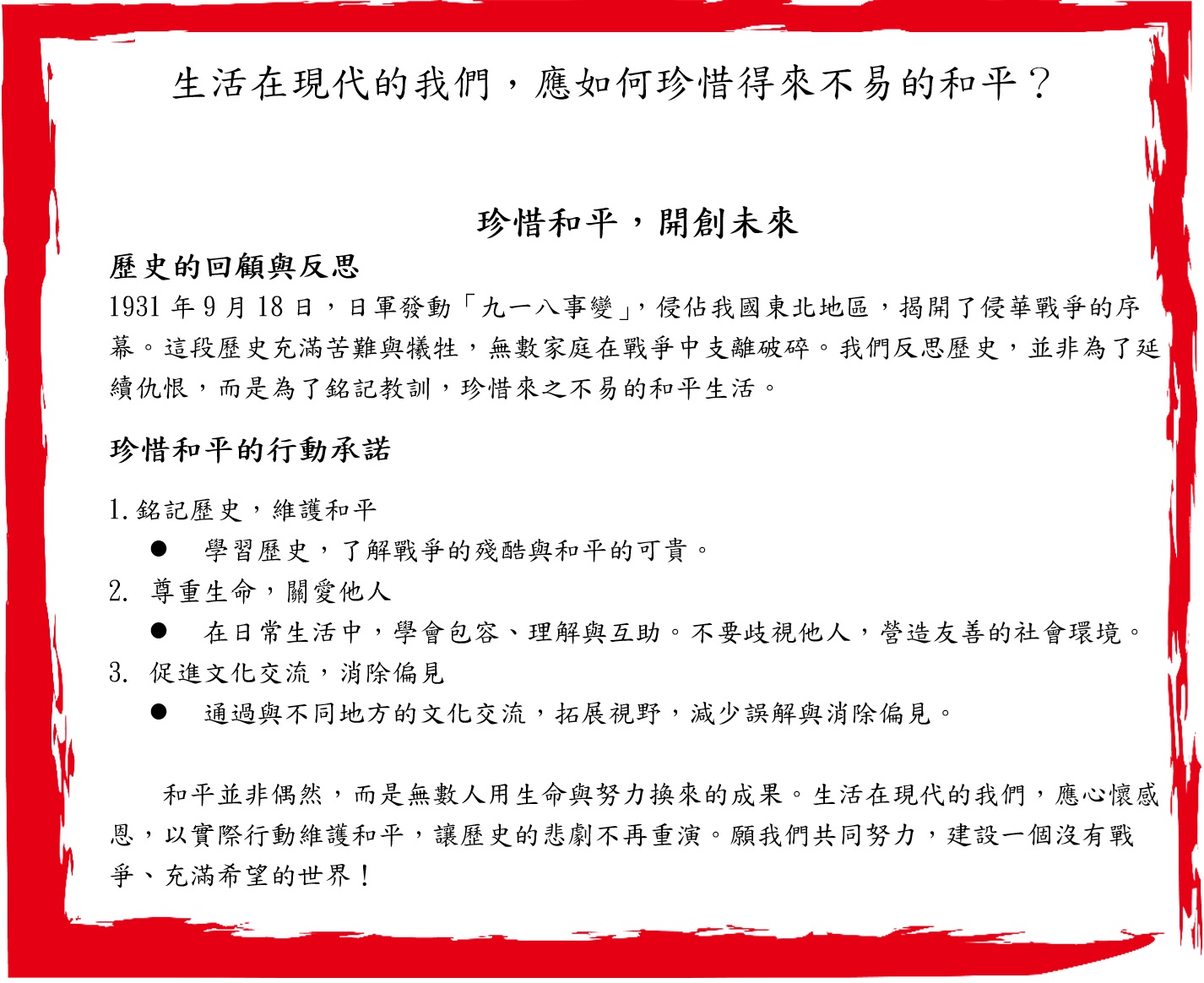
毋忘九一八,凝鑄愛國心
|
| 在9月18日「九·一八」事變紀念日,本校安排全體師生一同紀念這個重要的日子。當天早上進行升旗禮、旗下講話及影片播放,全校同學更在反思工作紙上寫上自己對「九·一八」事變的心聲和願望,大家都承諾珍惜現有的和平,勤奮學習、自強不息,為祖國的富強,民族的昌盛而努力! |
|
禮堂升旗禮 |
|
旗下講話 |
|
觀看「九·一八事變」歷史影片
|
![]() |
![]() |
|
「九·一八事變」紀念日:老師和學生一同反思
|
![]() |
![]() |
|
「九 • 一八」事變 反思 老師姓名﹕李偉良主任 日期﹕18-9-2025
|
|
老師姓名﹕吳玉連主任 日期﹕18-9-2025
|
|
老師姓名﹕李達然主任 日期﹕18-9-2025
|
|
老師姓名:陳開莉主任 日期:18-9-2025
|
|
老師姓名﹕劉欣潔老師 日期﹕18-9-2025
|
|
老師姓名﹕呂偉樂老師 日期﹕18-9-2025
|
|
老師姓名﹕周子晴老師 日期﹕18-9-2025
|
|
老師姓名﹕駱靜雅老師 日期﹕18-9-2025
|
|
老師姓名﹕莫旺誠老師 日期﹕18-9-2025
|
| 學生反思 |
![]() |
![]() |
![]() |
![]() |
![]() |
![]() |
![]() |
![]() |
![]() |
![]() |
![]() |
![]() |
![]() |

© 2026 Shatin Government Primary School. All rights reserved.